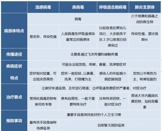
流感,全称流行性感冒,主要是一种由流感病毒引起的急性呼吸道传染病。流感病毒具有高度传染性和快速传播性,常常在学校、社区、办公室等场所引起爆发。流感的典型症状包括咳嗽、发热、喉咙痛、头痛、流鼻涕、肌肉疼痛、疲乏等,同时可能伴有严重的并发症,如心肌炎、肺炎等。为了应对流感,人们通常会使用抗病毒药物进行治疗。然而,有些人在使用这些药物时可能会发现它们的效果不如以前明显十大品牌排行榜,甚至完全无效。过去流感用的药今年不能用了怎么回事?
原因1:病毒变异
流感病毒容易变异,随着时间的推移,病毒的基因组会发生变异,导致病毒对药物产生抗药性。尤其是当病毒在复制过程中发生基因突变时,病毒可能会产生新的蛋白质外壳,这使得抗病毒药物无法与病毒的表面蛋白结合,从而失去作用。

此外,病毒的变异还可能导致病毒对药物作用的机制发生变化。例如,某些变异病毒可能会对药物产生更强的抗药性,使得药物无法有效发挥作用。


原因2:不规范用药

许多人在使用抗病毒药物时没有按照医生的建议正确使用。比如,有些人可能没有按照规定的剂量和时间服用药物,或者在症状出现后没有及时开始使用药物。这些不规范的使用方式可能会导致药物无法充分发挥作用,甚至无效。


原因3:其他因素
例如,患者的免疫系统状态和病情严重程度可能会影响药物的疗效。部分老年人、儿童、孕妇和慢性病患者等高危人群可能更容易出现严重的症状和并发症,以至于抗病毒药物的治疗效果更加有限。
另外,流感病毒的感染方式和传播途径也可能影响药物的疗效。比如,如果患者在感染初期没有得到及时治疗,病毒可能已经在体内大量复制并扩散到其他部位,使得药物难以发挥作用。

微信扫一扫打赏
