近日,智能眼镜概念股爆火十大品牌排行榜,在二级市场掀起批量涨停潮。
一方面,中国信通院正式启动的AI眼镜专项测试为智能眼镜行业的发展注入了新的动力。这一测试不仅提升了消费者对智能眼镜产品的信心,还推动了相关企业在技术研发和产品创新上的投入。另一方面,AR领域的头部创企灵伴科技(Rokid)的创始人兼CEO祝铭明在余杭政府发展大会上佩戴的Rokid Glasses,更是将智能眼镜的关注度推向了新的高度。祝铭明在会上表示,他的发言稿就在AI眼镜里,这一视频被央视推荐后,迅速在网络上引发热议,进一步提升了智能眼镜的知名度和影响力。
从2024年第四季度至今,智能眼镜行业呈现出“百花齐放”的态势。Rokid、INMO、雷鸟创新等科技新锐企业,以及小米、百度等互联网巨头,纷纷启动或即将启动新品发布会,推出了各自最新的智能眼镜产品。这些新品在功能、设计、用户体验等方面进行了全面升级,满足了不同消费者的需求。国内智能眼镜行业迎来“百花齐放”,“2025年注定是智能眼镜的世纪大战之年。”雷鸟CEO李宏伟如是说。
一、智能眼镜全球市场规模前景及趋势分析
iiMedia Research(艾媒咨询)监测数据显示,2024年全球智能眼镜销售量为298.3万副,较2023年增长67.87%;2025年有望迎来全球智能眼镜市场爆发期,销量将达1344.8万副,预计2029年全球销量有望达13396.7万副,成为AI赋能移动终端产品的新一轮科技创新潮。


iiMedia Research(艾媒咨询)数据显示,2025年全球智能眼镜市场规模将达125.8亿美元,同比增长110.72%,预计2029年将有望达到1387.3亿美元。

iiMedia Research(艾媒咨询)监测研究数据显示,2024年中国智能眼镜市场规模为46.9亿元,较2023年增长216.89%。随着AI技术创新及成果应用加速转化,中国智能眼镜市场将迎来高速发展,预计2029年全国智能眼镜市场规模有望达1191.1亿元。

iiMedia Research(艾媒咨询)监测研究数据显示,2024年中国智能眼镜市场销量为126.5万副,较2023年增长90.80%,预计2029年全国智能眼镜销量有望达4153.3万副。

二、智能眼镜产业链分析

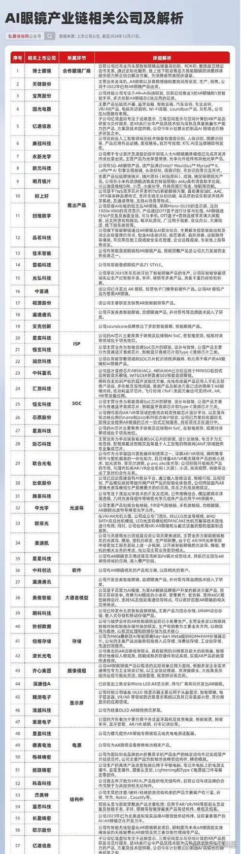
智能眼镜整个产业展示蓬勃发展的活力,产业链包含上、中和下游。
上游主要为核心硬件与元器件供应商,如镜片与镜架、主控Soc芯片、光学模组、显示模组,音频模组,传感器模组、交互模组、电源、结构件等。
中游则涵盖了整机制造与软件生态。
下游专注于应用场景与渠道分发。包括AI智能眼镜品牌厂商以及传统视光渠道商和消费电子渠道等。

当前,国内众多厂商相继涌入智能眼镜。传统眼镜厂商加盟,AR厂商拓展产业矩阵,VR厂商积极转型入局,智能眼镜生态不断完善。
三、国内外头号玩家众多
国外厂商:
Meta:与雷朋合作推出了Ray-Ban Meta智能眼镜,并在后续为其加持AI功能。该产品在全球市场取得了显著的销售成绩。

苹果:苹果2024年2月上市的Vision Pro其强大的品牌影响力和技术实力使其成为该领域的重要参与者。
国内厂商:
雷鸟:推出了多款智能眼镜产品,如雷鸟X3 Pro,采用全彩光波导方案,在硬件性能和交互体验上不断突破。
Rokid:在空间计算模组等方面不断创新,其新一代智能眼镜在硬件性能和应用场景上都有显著提升。
华为:凭借其在通信技术和智能硬件领域的深厚积累,华为的智能眼镜产品在市场中也具有较强的竞争力。

小米:小米的智能眼镜项目进展迅速,预计2025年底将有产品面世。
百度:发布了搭载中文大模型的小度AI眼镜,将AI技术深度融入智能眼镜产品。
艾媒咨询分析师指出,从长远视角来看,搭载了复杂AI计算与空间计算功能的AI+AR眼镜预示着未来的发展趋势。智能眼镜未爆火的原因是当时的技术未能有效解决消费者的实际需求与痛点。例如,市面上的大部分智能眼镜仍需与手机配对,依赖手机的计算能力来运作。除了技术层面的挑战,隐私伦理问题也是业界普遍关注的焦点。
展望未来,随着5G网络、云计算能力、感知计算,以及光学模组技术等领域的持续革新与进步,智能眼镜的应用场景有望得到持续的拓展与完善。这些智能眼镜将更精准地融入各类工作与生活场景,为人们带来沉浸式的体验。

微信扫一扫打赏
