涂料指涂布于物体表面在一定的条件下能形成薄膜而起保护、装饰或其他特殊功能(绝缘、防锈、防霉、耐热等)的一类液体或固体材料。涂料生产中原材料占据八成以上的成本,而2021年的原材料暴涨逼迫各大涂料厂商纷纷提价应对。
行业主要上市公司:三棵树(603737)、东方雨虹(002271)、亚士创能(603378)、永记造漆(1726.TW)、科顺股份(300737)、中远海运国际(00517.HK)、金力泰(300225)、中漆集团(01932.HK)、北新建材(000786)、飞鹿股份(300665)、海油发展(600968)、松井股份(688157)、渝三峡A(000565)、东来技术(688129)、飞凯材料(300398)、海隆控股(01623.HK)、上海新阳(300236)、凯伦股份(300715)、广信材料(300537)等
本文核心数据:涂料原材料构成、涂料成本结构、涂料原材料产品价格
原材料占涂料成本高达八成
涂料指涂布于物体表面在一定的条件下能形成薄膜而起保护、装饰或其他特殊功能(绝缘、防锈、防霉、耐热等)的一类液体或固体材料。因早期的涂料大多以植物油为主要原料,故又称作油漆。现在合成树脂已大部分或全部取代了植物油,故称为涂料。涂料一般由四大原材料构成,包括以树脂为主的成膜物、颜填料、溶剂和助剂。

根据多家涂料上市企业涂料业务的成本结构分析,涂料中成本最高的是原材料,一般占到企业80%-90%的成本,制造费大致在5%左右,人工费一般在3%左右,此外还有运费等其他费用。可以看出粉末涂料典型配方,原材料的价格波动对涂料市场价格的变化影响巨大。

注:根据多家涂料上市企业成本结构分析制定。
2021年涂料原材料价格暴涨
一般涂料的原材料为化工产品,然而2021年,国际原油持续走高,多数产品价格暴涨。2021年我国涂料常用溶剂、原料均出现大幅的涨价情况。包括纯苯、甲苯、环己酮、丙烯酸、苯乙烯等一系列涂料常用原材料价格2021年呈大幅度的上升趋势。
注:表中的价格均为出厂价,仅供参考。

注:表中的价格均为出厂价,仅供参考。
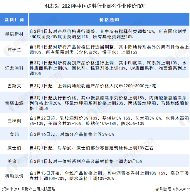
国内涂料厂商被迫纷纷涨价

在原材料大幅涨价的压力下,国内涂料厂商经营压力持续增大。为此,大批涂料厂商自2月、3月起开始发布通知,提高产品价格。其中,三棵树表示自3月22日起,乳胶漆涨价3%-10%,基辅材5%-15%,艺术漆3%-8%,水性木器漆3%-10%,美丽乡村3%-10%粉末涂料典型配方,胶粘剂10%-18%,防水5%-10%。

以上数据参考前瞻产业研究院《中国涂料行业市场需求预测与投资战略规划分析报告》涂料品牌网,同时前瞻产业研究院还提供产业大数据、产业研究、产业链咨询、产业图谱、产业规划、园区规划、产业招商引资、IPO募投可研、招股说明书撰写等解决方案。
更多深度行业分析尽在【前瞻经济学人APP】,还可以与500+经济学家/资深行业研究员交流互动。

微信扫一扫打赏
